2025卫生资格纸质证书,何时可以领取?
2025年07月10日 来源:来学网卫生资格纸质证书,何时可以领取?
对于各位参加了2025年卫生资格考试的考生来说,只有拿到证书才算一切尘埃落定。那么我们什么时候可以领取纸质证书呢?
在国家人社厅于23年5月22日发布,6月15日起施行的《专业技术人员职业资格证书管理工作规程(试行)》中,规定了制作及发放等各项流程的时间间隔。
证书的制作
有关考试机构原则上应当于考试成绩发布后25个工作日内向人力资源社会保障部人事考试中心提交符合信息标准的证书数据。不能于规定时限一次性提交证书数据的,可以分批提交。
人力资源社会保障部人事考试中心接收证书数据后,一般应当于20个工作日内交付印制纸质证书并开通证书查询验证服务。已经实行电子证书的,应当同步制发电子证书。
证书的发放
证书发放机构接收纸质证书时应当认真清点、检查和验收,并于履行签收手续后10个工作日内启动纸质证书发放工作。
小龙也依据该《工作规程》对卫生资格纸质证书领取时间做出一定的预测:7月16日前后,人力资源社会保障部人事考试中心开始接收证书数据,8月13日前后,交付印制纸质证书并开通证书查询验证服务、制发电子证书。
但是由于《专业技术人员职业资格证书管理工作规程(试行)》并未明确到运抵机构之间的时限,所以目前只能推测,2025年卫生资格考试纸质证书可能会在8月底陆续开始发放。
虽然运抵机构的时间不能确定,但《工作规程》也明确了“要于履行签收手续后10个工作日内启动纸质证书发放工作”,还是可以一定程度上解决各考区相关机构在证书运抵后,启动纸质证书发放工作的时间不一的问题的。
如果各层机构工作效率比较高,可能还会更早发放。不过各地纸质证书通知领取时间会有不同,各位考生还是需要以当地官方通知为准。
02
纸质证书领取答疑汇总
01
如何领取?需要准备什么材料?
根据领取方式的不同,需要的材料也是不同的,参考往年各地卫生资格证书领取通知,领取方式及所需材料具体如下:
1、个人领取:一般需要携带本人有效身份证原件进行领取。
2、他人代领:除了需携带考生本人有效身份证原件,还需要代领人的身份证原件。(不一定是所有地区都可以代领,建议与发证机构确认后再领取哦~)
3、单位统一领取:一般是由单位负责人携带介绍信、领取人身份证原件及合格人员名单进行领取。
4、邮寄领取:在规定时间内登录网站填写邮寄信息,由发证机构统一邮寄发放。(受疫情影响,可能会有更多考区会首选这种领取方式哦~)
注:具体领取方式及携带材料以当地官方发布通知为准。考试结束满五年仍未领取的证书,由国家指定的印制企业统一回收销毁。
02
异地参加剩余科目,证书会是哪个地区发?
对单科考试合格成绩在有效期限内,因工作变动等原因,到异地参加本专业剩余科目考试并合格的,由该所在区进行数据合成统计,并由当地人事部门核发该专业资格证书。
03
领证是否有时间限制?
部分地区是有时间限制的,具体需以当地通知为准。
例如2021年山西省、山东日照,发布的通知当中有说明:考试结束满五年仍未领取的,由省人事考试中心统一收回销毁。
04
证书如果丢失如何补办?
可以向当地卫生相关部门进行申请补发,每一个地区不同,申请时间及发放时间都不一样。若有丢失现象,可以到当地卫生部门进行咨询,了解相关申报程序,这才最准确的结果。
以下是某些省份的要求,大家可作参考:
1、本人身份证原件及复印件;
2、登载遗失声明的原版市级报纸1张(需登载证书名称、持证人姓名、身份证号、证书管理号,2017年以前发放的证书无管理号的则登载证书编号);
3、卫生专业技术人员资格证书个人补办信息表1份;
4、电子版登记照1份(照片需按证书管理号或证件号码命名,照片文件为JPG或JPEG格式,像素295*413,尺寸1寸证件照(2.5cm*3.5cm),大小约10KB,底色为白色);
5、取得资格证书时所填写的《卫生专业技术资格考试合格人员登记表》原件及复印件;
6、个人委托他人办理者,除上述材料外还须提供委托书(委托书上双方签字盖手印)及委托办理人的身份证原件和复印件。
05
考过了但是医院没聘,成绩会过期吗?
众所周知,参加卫生资格考试并成绩合格者,会获得由人事局颁发人事部统一印刷,人事部、卫生部用印的专业技术资格证书。
该证书在全国范围内有限,持有这个证书的人就获得了的初级、中级或者更高级的任职资格,这个是不会过期。
所以,只要卫生资格考试4个科目全部通过,拿到证书以后,即使过了几年医院还没有聘,也不存在成绩过期的说法。
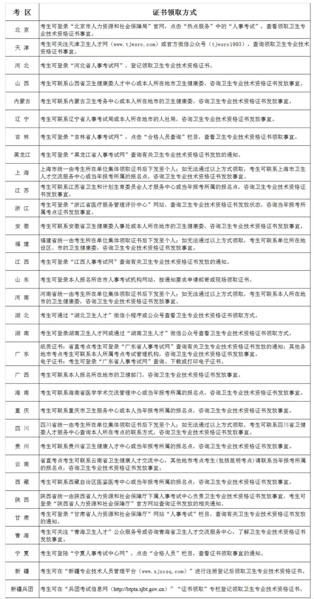
附:各考区纸质证书领取方式
03
证书发放管理新规,还有这些需要注意
除卫生资格证书的制作及发放时间外,《专业技术人员职业资格证书管理工作规程(试行)》中还有多项纸质证书相关的内容与考生们有关,对此进行了整理:
证书领取:
证书发放机构原则上应当提供纸质证书现场发放服务和邮寄服务,并提供证书邮寄服务的网上申请途径。
证书邮寄费用一般由提出申请的持证人支付。
现场发放的纸质证书应当由本人领取。确需委托他人代为领取的,应当提供持证人和代领人的身份证件、委托书等。
未按时领取的纸质证书,由证书发放机构代为保管,保管期限为自考试结束日起5年。
证书补发:
纸质证书遗失、损毁或者超出保管期限未领取的,持证人可以向证书发放机构申请补发纸质证书,证书补发与证书换发的工作流程一致,重新补发的纸质证书标注“补发”字样。已经制发电子证书的,不再补发纸质证书。
证书换发:
持证人信息发生改变确需变更证书的,持证人可以按规定向证书发放机构申请换发证书。
证书发放机构对换发证书申请初审后,报送有关考试机构或者考试主管部门。有关考试机构或者考试主管部门审核确认后,向人力资源社会保障部人事考试中心提交换发证书数据。人力资源社会保障部人事考试中心按程序重新制发证书。
重新制发的证书,应当在证书的备注信息中载明持证人信息的变更情况,并在管理信息系统中记录。
另外,还要提醒大家,在各地发放纸质证书之前,中国人事考试网会提供卫生资格考试电子证书查询及下载,各位考生可以自行查询并下载。电子证书上包含证书名称、人员信息、发证机关、电子签章和二维码。并且国家早已认定,电子版的证书与纸质版证书具有同等法律效力。
但需要注意的是,即使大家下载了卫生资格电子证书,也仍然需要领取纸质证书。毕竟目前还是有部分地区和医院在聘任职称时,不承认电子证书,只承认纸质证书。
