河南 | 二建报名条件专业及工作年限要求
2024年11月06日 来源:来学网2025二建报名条件暂未公布,小编整理了河南省2024年二建报名条件,供大家参考!
二建报名条件
(一)凡遵纪守法,具备工程类或工程经济类中专及以上学历并从事建设工程项目施工管理工作满2年,即可报名参加二级建造师执业资格考试。
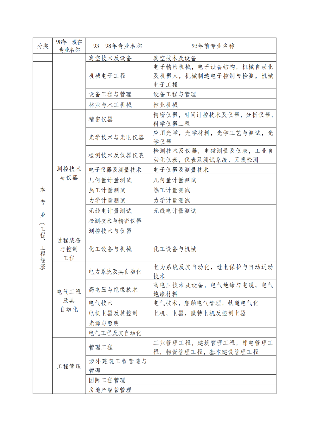
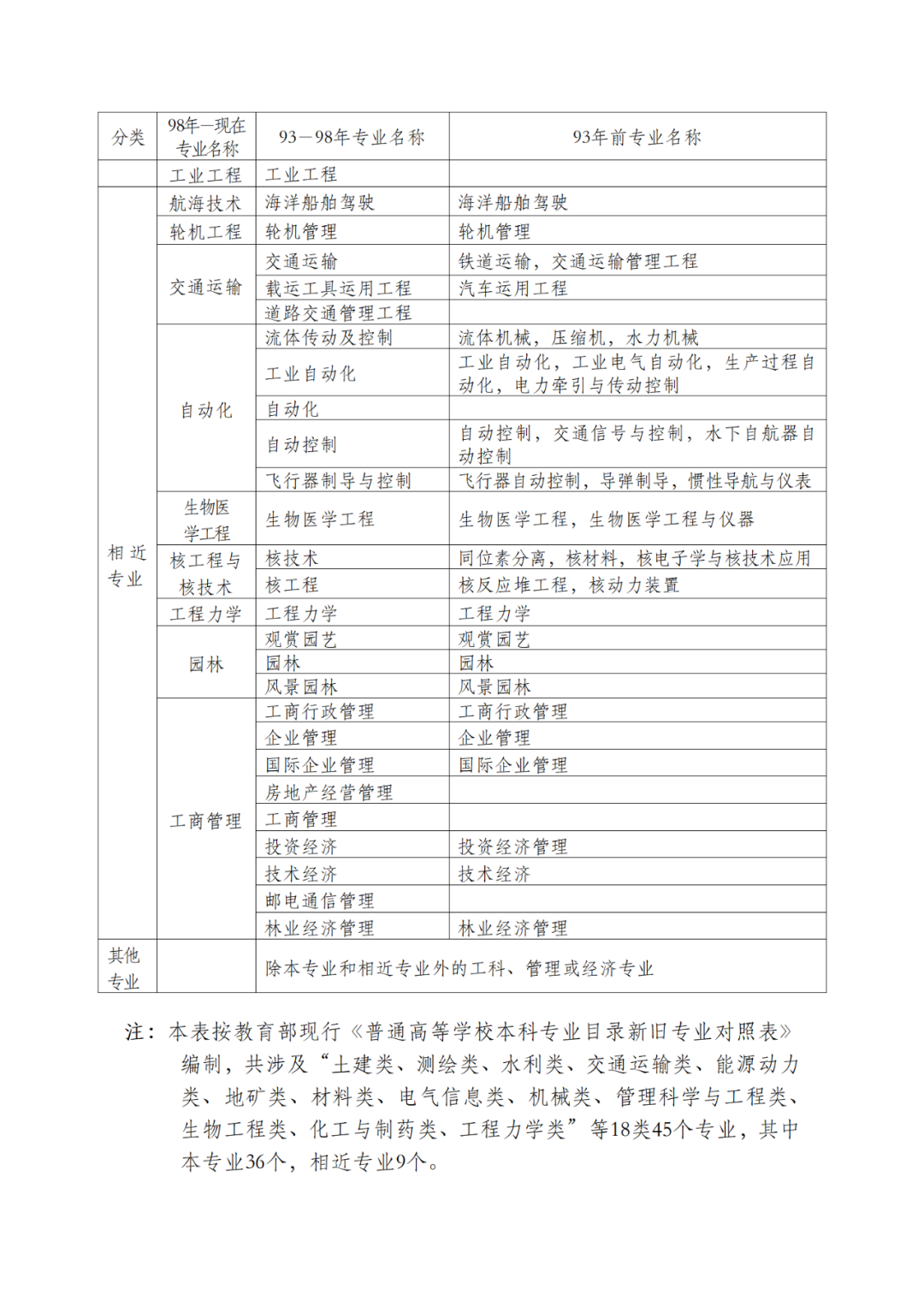
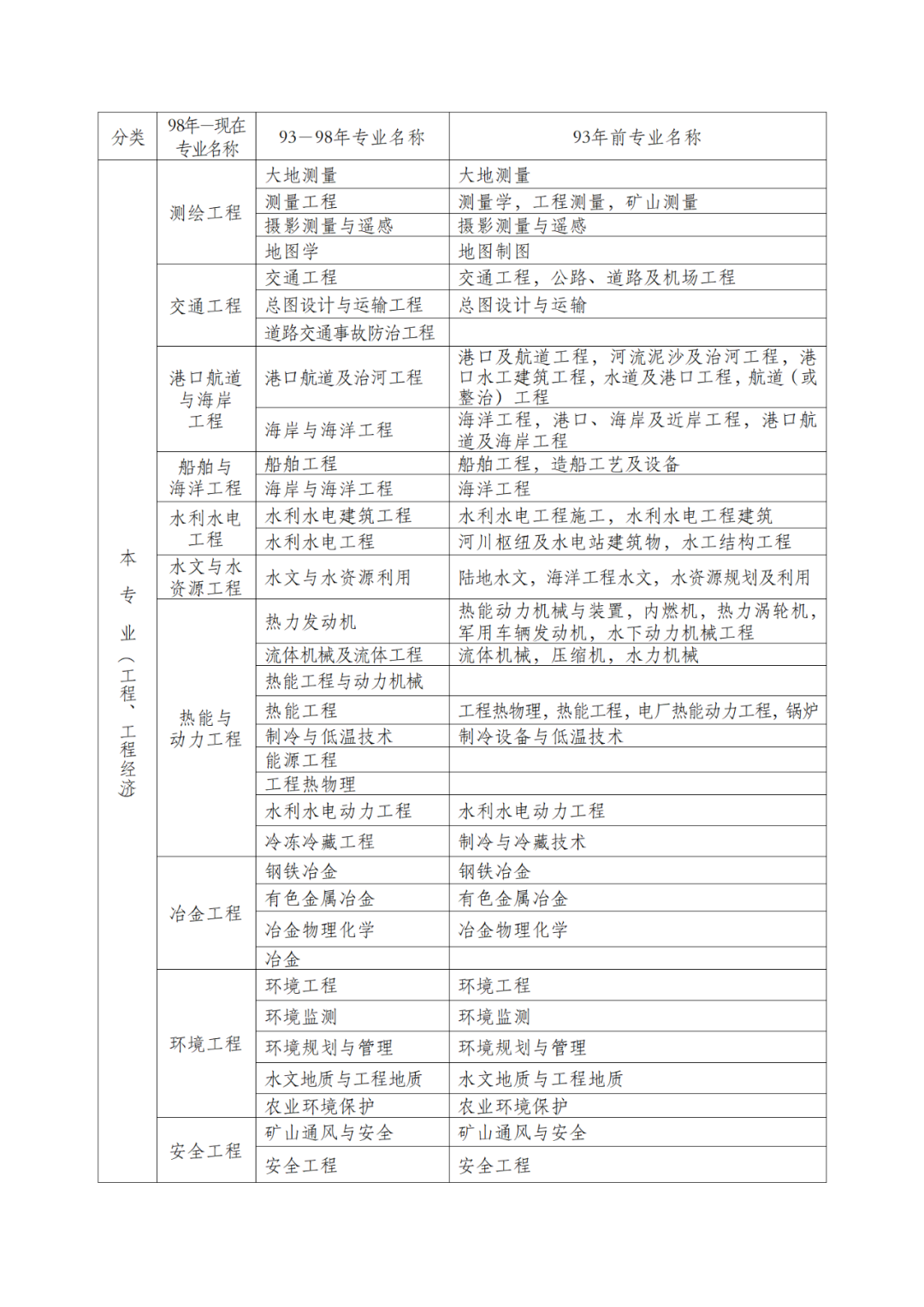
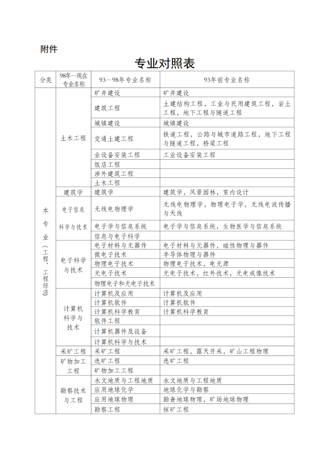
工程或工程经济类中专及以上学历(全日制技工院校毕业生可依据人社部发〔2016〕121号文件和《河南省职业培训条例》有关规定参照相应学历)可参照原人事部、建设部国人部发〔2004〕16号规定的专业对照表执行,专业目录未包含的其他专业由省住房和城乡建设厅与省人力资源和社会保障厅协商确定,具体见附件。
(二)符合二级建造师报名条件,并具备下列条件之一的人员,可免试相应科目:
1.原取得一级建造师临时执业证书或一级项目经理资质证书,并具有中级及以上专业技术职称;原取得一级建造师临时执业证书或一级项目经理资质证书,并从事建设项目施工管理工作满15年,均可免试《建设工程施工管理》和《建设工程法规及相关知识》2个科目。
2.原取得二级建造师临时执业证书或二级项目经理资质证书,并具有中级及以上专业技术职称,从事建设项目施工管理工作满15年,可免试《建设工程施工管理》科目。
3.原取得河南省建筑业企业小型项目建造师证书,可免试《建设工程法规及相关知识》科目。
(三)已取得某一专业二级建造师执业资格的人员,可根据工作实际需要,选择另一个专业二级建造师的《专业工程管理与实务》科目考试(考第二专业),考试合格后核发相应专业合格证明。
二建报名条件-专业对照表
