全面整理注册安全工程师新规定及考试须知
2024年11月04日 来源:来学网注册安全工程师相关规定
近年来一直在不断进行调整
现在相较于以往
小编总结变化要点
免注册审批程序
《旧规定》的注册审批程序是:个人取得资格证书 → 个人申请单位同意 → 资料报省级安监部门初审→ 初审合格报国家局终审→ 注册证发证。
《新规定》的注册审批程序是:分专业考试取得资格证书→ 个人申请单位同意→ 资料初审→ 应急管理部终审→ 发证。
旧规定
《旧规定》第十七条:取得注册安全工程师执业资格证书后,需要注册的人员,由本人提出申请,经所在单位同意,报当地省级安全生产监督管理部门初审,初审合格后,统一报国家安全生产监督管理局或其授权的机构办理注册登记手续。
根据准予注册的申请人注安师注册类别由国家安全生产监督管理局或其授权的机构核发《中华人民共和国注册安全工程师注册证》
新规定
《新规定》第十六条 住房城乡建设部、交通运输部或其授权的机构按照职责分工,分别负责相应范围内建筑施工安全、道路运输安全类别中级注册安全工程师的注册初审工作。
注册有效期限变化
注册安全工程师执业资格注册有效期从2年变更为5年。
旧规定
《旧规定》第十八条 注册安全工程师执业资格注册有效期一般为2年,有效期满前3个月,持证者应到原注册管理机构办理再次注册手续。再次注册者,除符合本规定的相关规定外,还须提供接受继续教育和参加业务培训的证明。
新规定
《新规定》第十九条中级注册安全工程师注册有效期为5年。有效期满前3个月,需要延续注册的,应向注册初审机构提出延续注册申请。有效期满未延续注册的,可根据需要申请重新注册
专业分类管理
注册安全工程师实行分类管理,相关单位的配备比例逐步提高。
《注册安全工程师分类管理办法》第十二条 危险物品的生产、存储单位以及矿山、金属冶炼单位应当有相应专业类别的中级及以上注册安全工程师从事安全生产管理工作。
危险物品的生产、储存单位以及矿山单位安全生产管理人员中的中级及以上注册安全工程师比例应自本办法施行之日起2年内,达到15%左右并逐步提高。(金属冶炼单位5年)。
强制配备
此外应急管理部修订发布的强制性行业标准《安全生产培训机构基本条件》正式实施,标志着注册安全工程师由之前的鼓励配备转变为强制配备的阶段。
培训教师方面:每个特种作业类别应配备专(兼)职教师3名及以上,其中,电工作业、焊接与热切割作业和高处作业每个作业类别应至少配备1名专职教师。
线下理论培训专(兼)职教师应具有大专及以上学历。线上理论培训专(兼)职教师应具有本科及以上学历,并取得中级及以上注册安全工程师职业资格证或高级职称。
实际操作培训专(兼)职教师应取得过与所授课程对应的特种作业操作证或中级工及以上职业技能等级证书。
2024版中级注册安全工程师新版教材终于来啦!
时隔2年,一起看看新版教材有哪些改动!
小编为你总结好了,来看看各科变动幅度吧!
01
法规
2024版教材:578页;新增页码:8页。
①变化主要在今年实施的新规《煤矿安全生产条例》和《工贸企业有限空间作业安全管理与监督暂行规定》。
②第7章新增《安全生产严重失信主体名单管理办法》,预计将会考查到1-2分,此外变动比较大的是《建设工程消防设计审查验收管理暂行规定》,23年住房和城乡建设部修改《建设工程消防设计审查验收管理暂行规定》的决定自2023年10月30日起施行,今年教材针对修订的部分进行了更新,的部分进行了更新,需要留意此处。
02
管理
新增页码:21页。
①第十一节 安全生产投入与安全生产责任保险 、第十三节 个体防护装备管理、第十四节 特殊作业安全管理按照现行规范进行了完善更新。
②第三章 第四节 安全评价方法内容更新较多, 主要是新增了事故树与事件树的详细计算与推理过程。并新增了“全评价方法的确认”的相关内容。
③第五章 第三节 事故应急预案编制 依照《GB_T 29639-2020 生产经营单位生产安全事故应急预案编制导则》进行了完善。
④第七章,第八章的小部分内容有微调。
03
技术
《技术》页数增加:22版348页,技术24版361页。
①第三章“第七节起重机械安全技术”和“第八节场(厂)内专用机动车辆安全技术”有整段内容大改。
②第五章“第一节危险化学品安全的基础知识”新增5页。其他无太大变化。
04
化工
减少页码47页。
新教材总体变动不大,框架沿用22版款材,删除了第二章第七节化工企业用电安全与个体防护内容,重要考点没有太大变化,基础考点更加的细化。如:
第一章第三节对危险化学品的危险特性进行了详细分类。
第三章第三节消防安全技术删除了许多过期考点。
第五章第一节对车间重要设备布局要求更加详细。
05
其他安全
教材由112页变为118页。
①案例总数没变仍是55个,替换新增7个新案例,2个客观+5个主观,为21年、22年考试真题。
②其余内容变化较小,修正了答案3处,删除了2个选择题,1个案例小问。
06
建筑施工
新增页码:54页。
新教材总体变动较大,框架沿用22版教材,新增小节:
第四节建筑施工隐患排查治理 ;
第七节安全标志 ;
第六节城市轨道交通工程基坑、隧道施工坍塌事故防范;
第七节装配式混凝土结构安全技术;
第八节建筑拆除工程安全技术,进行调整后,使得本专业知识体系更加完善、知识点的排列更加合理、知识内容更加丰富。
07
金属冶炼
新增页码:1页。
新教材基本无变化,框架沿用22版教材,进行调整后,使得本专业知识体系更加完善、知识点的排列更加合理、知识内容更加丰富。
08
金属非金属矿山
新增页码:17页。
第一章第三节内容全部变化。
第三章新增“第十节”非煤地下矿山隐蔽致灾因素普查治理技术 。
第七章有新增案例习题,原案例替换。
09
煤矿
页码减少了10 页。
第二章矿井通风新增12道例题。
第二章原第六节“矿井通风技能"全部调整为“矿井通风能力核定”。
第六章原第三节“地下矿山顶板事故的救护及处理删除。
第十一章案例部分将案例14、15替换为22年考试真题。
另外整理了2024年中级注册安全工程师报考指南,供大家参考。
考试科目
报考指南
中级注册安全工程师职业资格考试按照专业类别实行全国统一考试,考试科目分为“安全生产法律法规”“安全生产管理”“安全生产技术基础”3个公共科目和“安全生产专业实务”1个专业科目。
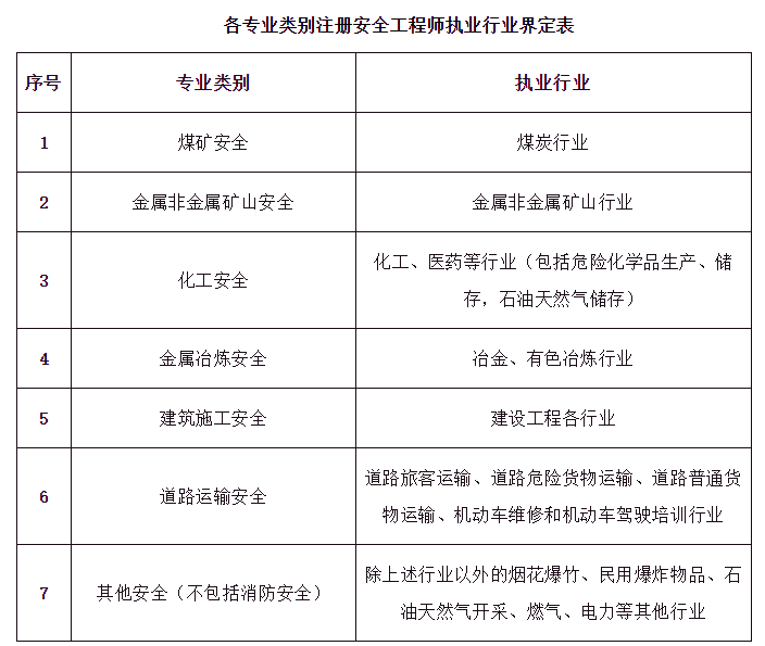
“安全生产专业实务”科目分为煤矿安全、金属非金属矿山安全、化工安全、金属冶炼安全、建筑施工安全、道路运输安全和其他安全专业(不包括消防安全)7个专业类别。
其中,“安全生产法律法规”“安全生产管理”“安全生产技术基础”为客观科目;“安全生产专业实务”为主客观混合科目。
考试题型
报考指南
公共科目的考试题型为客观题。分为单项选择题和多项选择题两部分。
单项选择题的备选项中。只有1个最符合题意。多项选择题的备选项中,有2个或2个以上符合题意。至少有1个错项。错选不得分;少选,所选的每个选项得0.5分。试卷中有70个单项选择题,每题1分;15个多项选择题,每题2分。
专业科目试题包括专业安全技术和安全生产案例分析两部分。专业安全技术部分题型为客观题,均为单项选择题,占分值的20%;安全生产案例分析部分题型包括客观题(占分值的10%)和主观题(占分值的70%),客观题为单项选择题和多项选择题,主观题为综合案例分析题。
四个科目试卷总分均为100分,考试时间均为2.5小时。
报名时间
报考指南
中级注册安全工程师考试报名于每年7-8月期间进行,各省市报名时间不一,具体以当地人事考试机构发布的通知文件为准。
考试时间
报考指南
中级注册安全工程师考试时间一般为每年的10月中下旬。
报考条件
报考指南
(一)凡遵守中华人民共和国宪法、法律、法规,具有良好的业务素质和道德品行,具备下列条件之一者,可以申请参加中级注册安全工程师职业资格考试:
1.具有安全工程及相关专业大学专科学历,从事安全生产业务满5年;或具有其他专业大学专科学历,从事安全生产业务满6年。
2.具有安全工程及相关专业大学本科学历,从事安全生产业务满3年;或具有其他专业大学本科学历,从事安全生产业务满4年。
3.具有安全工程及相关专业第二学士学位,从事安全生产业务满2年;或具有其他专业第二学士学位,从事安全生产业务满3年。
4.具有安全工程及相关专业硕士学位,从事安全生产业务满1年;或具有其他专业硕士学位,从事安全生产业务满2年。
5.具有博士学位,从事安全生产业务满1年。
6.取得初级注册安全工程师职业资格后,从事安全生产业务满3年。
(二)符合《注册安全工程师职业资格制度规定》中的中级注册安全工程师职业资格考试报名条件,具有高级或正高级工程师职称,并从事安全生产业务满10年的人员,可免试“安全生产管理”和“安全生产技术基础”2个科目。
(三)符合《注册安全工程师职业资格制度规定》中的中级注册安全工程师职业资格考试报名条件,本科毕业时所学安全工程专业经全国工程教育专业认证的人员,可免试“安全生产技术基础”科目。
已取得中级注册安全工程师职业资格证书的人员,报名参加其他专业类别考试的,可免试公共科目。考试合格后,核发人力资源社会保障部统一印制的相应专业类别考试合格证明。该证明作为注册时变更专业类别等事项的依据。
(四)2018年度取得部分考试科目合格成绩的人员,2019年再次报考时可根据所在单位行业类别,参考《注册安全工程师职业资格制度规定》中“各专业类别注册安全工程师执业行业界定表”,由考生选择报考专业类别。
原制度文件规定有效期内的各科目合格成绩有效期顺延,按照新制度规定的4年为一个周期进行管理。《安全生产法及相关法律知识》《安全生产管理知识》《安全生产技术》《安全生产事故案例分析》科目合格成绩分别对应《安全生产法律法规》《安全生产管理》《安全生产技术基础》《安全生产专业实务》科目合格成绩。按原制度文件报考条件报考2018年度注册安全工程师执业资格考试全部四个科目(考全科)且取得部分考试科目合格成绩的人员(含中专学历人员),继续报考中级注册安全工程师职业资格考试全部四个科目(考全科)时,其2018年度及之后年度取得的各科目合格成绩有效期均按新制度规定的4年为一个周期进行管理。(五)已经取得注册安全工程师执业资格证书或中级注册安全工程师职业资格证书的人员(含中专学历人员),可以报名参加其他专业类别考试(增报专业)。
(六)报名条件中“安全工程及相关专业”,按照《应急管理部办公厅 关于印发〈注册安全工程师职业资格考试安全工程及相关专业参考目录〉的通知》(应急厅函〔2019〕410号)执行。(附:注册安全工程师职业资格考试安全工程及相关专业参考目录)。
专业参考
报考指南
注:中专泛指普通中等专业学校、成人中等专业学校、职业高中、技工学校。
成绩管理
报考指南
中级注册安全工程师职业资格考试成绩实行4年为一个周期的滚动管理办法,参加全部4个科目考试的人员必须在连续的4个考试年度内通过全部科目,免试1个科目的人员必须在连续的3个考试年度内通过应试科目,免试2个科目的人员必须在连续的2个考试年度内通过应试科目,方可取得中级注册安全工程师职业资格证书。
合格标准
报考指南
中级注册安全工程师考试合格标准:安全生产法及相关法律知识、安全生产管理知识、安全生产技术、安全生产专业实务4个科目的合格标准均为60分(试卷满分均为100分)。
⭐2024年中级注册安全工程师报考工作开始前,各省人事考试网会在官网发布当年报名工作通知,里面有详细的政策规定,具体的报考要求以当年各省份公布的为准。
