多地明确24年执业药师考后审核事项!核查不过,成绩作废、无法拿证!
2024年10月25日 来源:来学网2024年执业药师考试已经顺利结束,考后审核需要怎么审?审核还需提交什么材料呢?今天一起来了解下吧
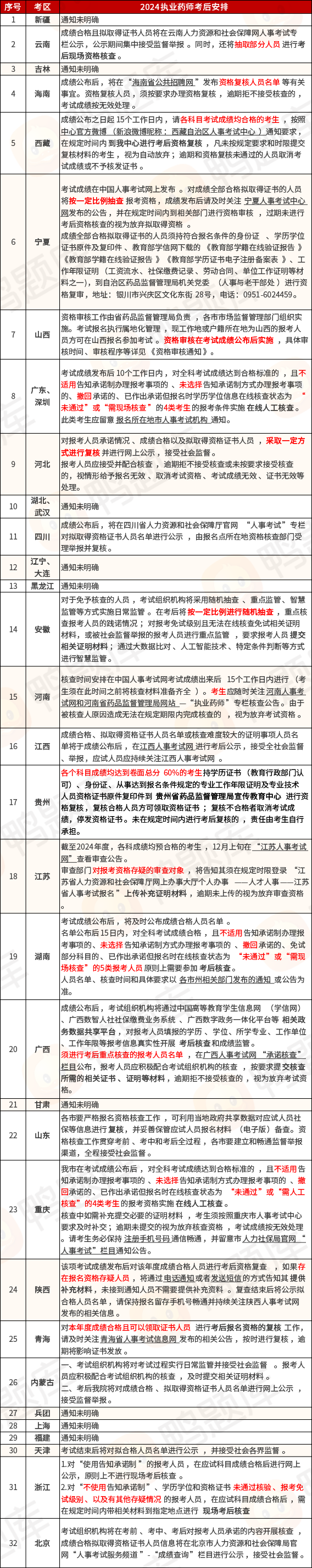
24执业药师考后审核安排
考后资格审核是在考试成绩公布后,将对全科考试成绩达到合格标准的,在合格名单公示期间,还将抽取部分考生进行现场资格审核。
核查不过的,成绩无效,不能拿证。例如:云南考区
当然,各地考区对于考后审核安排会有所不同!
目前,还有广东、河南等22地提到将在考后审核安排事项,赶紧往下滑了解一下:
24执业药师考后审核方式
各地考区对于考后审核的方式会不一样,小编总结起来主要有以下两种审核方式!具体当地的审核方式留意成绩公布后官方的通知为准。
整理&说明
执业药师资格审核的方式主要有:
①官方通过政务系统大数据比对等方式自行核查,如果发现存疑考生,或通过官网、电话、短信等方式通知考生补充材料再审核。
②官方通知考生在规定时间内,以线上/线下的方式提交材料,再对考生材料进行人工审核。
以上就是执业药师考后审核相关信息,2024年执业药师机考成绩预计在11月下旬公布,相应的,考后审核应该在12月上旬陆续开始。
