2021年北京执业药师考试报名时间: 8月9日- 15日
2021年08月07日 来源:来学网北京人社局公布了2021年执业药师考试报名通知,明确了北京2021年执业药师考试报名时间已公布,报考人员须登录北京市人力资源和社会保障局官方网站“人事考试服务频道”进入“考试报名”栏目,点击本项考试的报名链接进行报名。
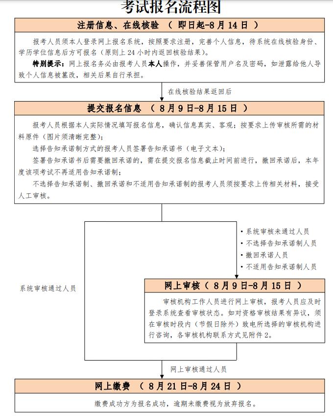
一、时间安排
注册信息时间:即日起-8 月 14 日
提交信息时间:2021 年 8 月 9 日-8 月 15 日
网上审核时间:2021 年 8 月 9 日-8 月 15 日
网上缴费时间:2021 年 8 月 21 日-8 月 24 日
二、重要提示
1.本项考试报名证明事项推行告知承诺制。报考人员须确定本人符合报名条件,承诺填报的信息均真实、客观,并签署告知承诺书。切勿委托他人或机构填写报考信息、代替本人作出书面(含电子文本)承诺。
2.本项考试实行网上审核,不再设置现场资格审核,报考人员应及时登录报名服务平台查看审核状态,如对资格审核结果有异议,须在规定时间内与审核机构联系,联系电话详见考试报名文件。
3.报考人员须在规定时间内完成网上缴费,缴费成功方为报名成功,逾期未缴费视为放弃报名。
三、报名流程

为了让您更加专注、放心的学习,来学会为您提供有关职业考试的咨询服务。
还有报考详情等消息。
更多的热门考试资讯,点击进入☞来学网☜了解更多资讯哦!
