2021年北京人社局执业药师考试报名通知
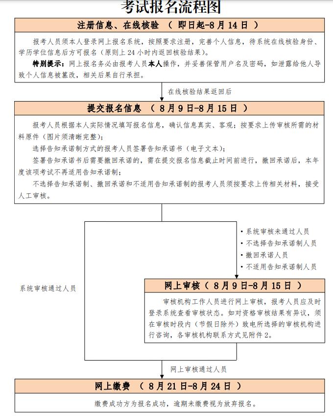
2021年08月07日 来源:来学网北京2021年执业药师考试提交报名信息时间为2021年8月9日至15日,网上缴费时间为 2021年8月21日至24 日,缴费成功方为报名成功,逾期未缴费视为放弃报名。
关于做好北京地区2021年度执业药师职业资格考试工作的通知
各有关单位:
根据《国家药监局 人力资源社会保障部关于印发执业药师职业资格制度规定和执业药师职业资格考试实施办法的通知》(国药监人〔2019〕12 号)、《国家药监局执业药师中心关于执业药师职业资格考试报考条件说明的函》(药监执函〔2019〕67号)、人力资源和社会保障部人事考试中心《关于做好 2021 年度执业药师职业资格考试考务工作的通知》(人考中心函〔2021〕31 号)精神,现将北京地区 2021 年度执业药师职业资格考试有关事宜通知如下:
一、报考人员范围
考试报名严格执行属地化管理,报考人员应在工作地或居住地报名参加考试。
二、考试设置
执业药师职业资格考试设置药学类、中药学类两个专业类别,每个专业类别均设置 4 个考试科目,各科目均为客观试题。
药学类考试科目为:《药学专业知识(一)》《药学专业知识(二)》《药事管理与法规》和《药学综合知识与技能》。
中药学类考试科目为:《中药学专业知识(一)》《中药学专业知识(二)》《药事管理与法规》和《中药学综合知识与技能》。
《药事管理与法规》为药学类和中药学类共同考试科目。
三、报名条件
凡中华人民共和国公民和获准在我国境内就业的外籍人员, 具备下列条件之一者,均可申请参加执业药师职业资格考试。
(一)考全科级别
1.取得药学类、中药学类专业大专学历,在药学或中药学岗位工作满 5 年;
2.取得药学类、中药学类专业大学本科学历或学士学位,
在药学或中药学岗位工作满 3 年;
3.取得药学类、中药学类专业第二学士学位、研究生班毕业或硕士学位,在药学或中药学岗位工作满 1 年;
4.取得药学类、中药学类专业博士学位;
5.取得药学类、中药学类相关专业相应学历或学位的人员,在药学或中药学岗位工作的年限相应增加 1 年。
(二)免二科级别
1.取得药学或医学专业高级职称并在药学岗位工作的,可免试《药学专业知识(一)》和《药学专业知识(二)》两个科目。
2.取得中药学或中医学专业高级职称并在中药学岗位工作的,可免试《中药学专业知识(一)》和《中药学专业知识(二)》两个科目。
符合免二科级别的报考人员,取得高级职称与在药学、中药学岗位工作两个条件须同时具备。高级职称的类别为从事药学或中药学岗位工作获得的药学、医学或医药学专业高级职称。从事医疗、预防、保健、医技、护理工作的主任(副主任)医师、主任(副主任)技师、主任(副主任)护师,从事高等院校教学、科研、管理工作的教授(副教授)等不符合免二科的条件。高级职称应于报考截止日之前取得。
以上报名条件中,有关学历或学位的要求是指经国家教育行政主管部门承认的正规学历或学位;从事相关工作经历年限是指取得规定学历前后从事该项工作时间的总和,其计算截止日期为2021 年 12 月 31 日;全日制学历报考人员未毕业期间经历不计入相关专业工作年限。
四、考试安排和作答要求
|
考试日期 |
考试时间 |
考试科目 |
|
10月23日 |
上午9:00-11:30 |
药学(中药学)专业知识(一) |
|
下午14:00-16:30 |
药学(中药学)专业知识(二) |
|
|
10月24日 |
上午9:00- 11:30 |
药事管理与法规 |
|
下午14:00-16:30 |
药学(中药学)综合知识与技能 |
(一)考试实行封闭 2 个小时管理,开考 5 分钟后一律禁止进入考场,2 小时后方可提前交卷。
(二)各科目均在答题卡上作答,考生应考时携带的文具限于黑色墨水笔、2B 铅笔和橡皮。
五、报名相关事宜
(一)本项考试报名证明事项推行告知承诺制。报考人员须确定本人符合报名条件,承诺填报的信息均真实、客观,并签署《专业技术人员资格考试报名证明事项告知承诺制告知承诺书》(电子文本),切勿委托他人或机构填写报名信息、代替本人作出书面(含电子文本)承诺。考试组织机构将在考前、考中、考后对报考人员承诺的内容开展核查,成绩合格拟取得资格证书人员信息将在网站进行公示,接受社会监督。不实填报、虚假承诺的人员将被记入专业技术人员资格考试诚信档案库,纳入全国信用信息共享平台,接受“一处失信、处处受限”的联合惩戒处罚,涉嫌犯罪的,移送司法机关处理。
(二)报考人员须登录北京市人力资源和社会保障局官方网站“人事考试服务频道”进入“考试报名”栏目,点击本项考试的报名链接进行报名(提交报名信息时间为2021年8月9日至15日)。网上填报信息并通过审核的人员方可进行网上缴费(网上缴费时间为 2021年8月21日至24 日),缴费成功方为报名成功,逾期未缴费视为放弃报名,报名流程详见附件 1。
(三)已成功缴费的报考人员可于 2021 年10月19日至24日登录人事考试服务频道“打印准考证”栏目下载打印准考证,并按照准考证上的要求在规定时间、地点参加考试。
六、考试成绩和证书管理
(一)考试成绩实行滚动管理。考全科级别的人员须在连续 4 个考试年度内通过全部科目,免二科级别的人员须在连续 2个考试年度内通过应试科目,方可取得资格证书。
(二)考生可于 2021 年 12 月下旬登录中国人事考试网查询考试成绩。证书发放事宜将在人事考试服务频道“证书查询”栏目公布。
(三)考试合格者,由北京市人力资源和社会保障局颁发, 人力资源和社会保障部统一印制,人力资源和社会保障部与国家药品监督管理局用印的《中华人民共和国执业药师职业资格证书》。
七、收费标准和电子票据领取
(一)按照《北京市发展和改革委员会 北京市财政局关于监理工程师职业资格等考试收费标准的复函》(京发改〔2021〕347 号)规定,本项考试收费标准为每人每科 51 元。
(二)考试收费票据采用电子票据,不再开具纸质票据,电子票据信息在本次考试结束 30 个工作日内以短信形式陆续推送至考生的报名注册手机。考生可登录北京市财政局官网,根据短信提示自行下载、打印电子票据。报考人员可登录人事考试服务频道“服务指南”栏目,点击“问题解答”查看“电子票据领取”相关事宜。
(三)本次考试结束 30 个工作日后,还未收到电子票据信息或者误删电子票据信息的考生,请将本人姓名、身份证号、手机号及参加考试名称相关信息发送至邮箱kszxcw@rsj.beijing.gov.cn。发送邮件后的 3 个工作日会有工作人员与考生联系,解决相关电子票据问题。
八、疫情防控注意事项
(一)人事考试考生涉及行业领域多、流动性 强,为确保考试期间参考人员的健康安全,建议所有考生按照北京新冠疫苗接种“应接尽接”工作要求,考前通过单位或所在社区登记预约,完成疫苗接种。
(二)考试当天,现场测量体温正常、北京健康宝为“未见异常”且持有 7 天内核酸检测阴性证明的考生方可进入考点参加考试。
(三)建议考生考试当天提前 1 小时到达考点,预留足够时间配合考点工作人员进行防疫检测。
(四)人事考试防疫相关要求将根据全市疫情防控措施规定的变化随时调整,请考生及时关注市人事考评办公室最 新通知,以免影响正常参考。
九、违纪违规行为处理
(一)报考人员应做到诚信参考,若有违反,将按照《专业技术人员资格考试违纪违规行为处理规定》(人社部令第 31 号)处理。
(二)考试结束后采用技术手段甄别为雷同答卷的考试答卷,将给予考试成绩无效的处理。
十、社会监督和咨询电话
(一)各级人事考试机构不指定任何培训,并与任何培训机构无合作关系。
(二)纪检监察监督举报:http://beijing.12388.gov.cn/
(三)考试咨询电话:12333
附件:1. 考试报名流程图

2. 审核机构联系方式
北京市人事考评办公室(代章)
2021 年 8 月 5 日
附件1
|
序号 |
审核机构名称 |
服务时间(工作日) |
联系电话 |
|
1 |
朝阳区考试鉴定中心 |
9: 00-12: 00,14: 00-17: 00 |
84296061 |
|
2 |
海淀区考试中心 |
9: 00-12: 00,13: 30-17: 00 |
68945516 |
|
3 |
房山区人事考试中心 |
9: 00-11: 30,14: 00-17: 30 |
69365742 |
|
4 |
昌平区人事考试中心. |
9: 00-11: 30,13: 30-17: 00 |
80101318 |
|
5 |
延庆区人事教育考试中心 |
9: 00-11: 30,14: 00-17: 30 |
69144985 |
原文地址:http://rsj.beijing.gov.cn/ywsite/bjpta/zcwj/2021zc/202108/P020210805657353202443.pdf
为了让您更加专注、放心的学习,来学会为您提供有关职业考试的咨询服务。
还有报考详情等消息。
更多的热门考试资讯,点击进入☞来学网☜了解更多资讯哦!
