2020年天津中级注册安全工程师报名时间
2020年08月17日 来源:来学网根据“《天津人事考试网2020年中级安全工程师报名通知》”可知2020年天津中级安全工程师报名时间8月18日9:00至8月27日16:00,详情如下:
报名时间及方式
报名时间为2020年8月18日9:00至8月27日16:00。考试采取网络报名方式,请报考人员登录全国专业技术人员资格考试报名服务平台进行报名。
点击进入>>>中国人事考试网2020年中级注册安全工程师报名入口
报名审核及缴费
(一)报名原则
根据人力资源社会保障部办公厅《关于印发<人力资源社会保障系统开展证明事项告知承诺制试点工作实施方案>的通知》(人社厅发〔2019〕71号)和《关于印发<专业技术人员资格考试报名证明事项告知承诺制试点工作实施方案>的通知》(人考中心函〔2019〕26号)的精神,中级注册安全工程师职业资格考试报名按照试行告知承诺制办理。
(二)报名步骤
1.注册信息,在线核验
报考人员本人登录全国专业技术人员资格考试报名服务平台,按照要求注册,完善个人信息,等待系统在线核验身份、学历(学位)信息(原则上24小时内返回核验结果)。
首次报考人员应在报名前完成用户注册,己注册的报考人员不需重新注册,报考前应提前登录网上报名系统,补充完善相关信息。网上报名系统将对身份信息、学历学位信息进行在线核验。报考人员提交注册信息24小时后可登录网上报名系统报名,如有未完成核验的项目,选择考试报名时会有相应的提示信息,须待核验完成后方可报名。
2.网上填报,诚信承诺
在线核验结果返回后,报考人员须本人根据实际情况填写报名信息并对填报信息的真实、准确、完整、有效以及本人符合考试报名条件作出承诺,承担不实承诺的后果;报考人员本人签署(提交)报考承诺书,不允许代为承诺。
3.审核流程
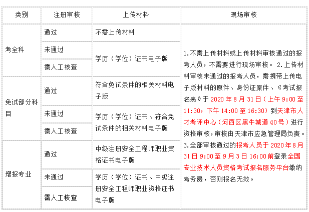
表:关于天津市2020年度中级注册安全工程师职业资格考试审核流程
备注:(1)2020年8月24日9:00至8月27日16:00登录全国专业技术人员资格考试报名服务平台进行上传相关资料电子版,审核部门将于2020年8月24日9:00开始对上传材料进行审核。
(2)网上上传相关材料电子版只能提交一次,不能修改。
4.在专业技术人员资格考试报名中存在不实承诺行为,或者因严重、特别严重违纪违规行为被记入专业技术人员资格考试诚信档案库且在记录期内的报考人员,须按照上述审核流程表格“现场审核”栏目中规定的时间、地点、所需材料进行资格审核并网上缴费。
(三)考试费用
根据津发改价费[2019]522号文件精神,中级注册安全工程师职业资格考试收费标准为:客观题每人每科56元,主观题每人每科64元。报考人员确认报名缴费后,已缴费用不予退还。
注意事项
(一)为贯彻落实中央关于新冠肺炎疫情防控工作的决策部署,遵守我市疫情防控工作有关规定,确保应试人员、考试工作人员的生命安全和身体健康,确保疫情防控常态化期间考试组织实施安全、平稳、顺利,为减少报考人员跨地域流动造成疫情防控压力,我市要求报考人员应在工作地、居住地报名参加考试。国家如对疫情情况发布新的要求,我们将根据情况另行发布通知。
(二)请报考人员及早注册或完善注册信息,并于报考前认真阅读报考条件说明。
(三)为加强报考人员属地化管理,现工作地或户籍所在地为天津的报考人员方可在天津地区报名参加考试。报考人员须如实填报本人工作单位、工作年限、联系方式等信息。我市将通过社保数据比对等方式核实报考人员填报信息的真实性。如提供虚假信息将被取消报考资格,并按相关规定严肃处理。
(四)报考人员将照片转为电子文件,并通过中国人事考试网首页上的“工具下载”栏目,下载“照片审核处理工具”,对照片进行处理,合格后上传。
上传照片文件应为近期彩色标准1寸、半身免冠正面证件照(尺寸25mm*35mm,像素295px*413px),.JPG或.JPEG格式,大于30K,照片底色背景为白色,2018年2月22日以前注册的报考人员无须更换照片。上传的照片将用于准考证、考场座次表、资格证书,请上传时慎重选用。上传的照片必须是本人近期照片,如果不能清晰辨认报考人员容貌或照片与本人相貌不符的,将不能参加考试。
(五)不具备免试条件的报考人员请在“考全科”级别里选择应考科目;具备免试条件的报考人员请正确选择考试级别。
(六)报考人员须使用激光或喷墨打印机打印报名表和准考证,同时须持有开通网上支付功能的银联银行卡,确保卡内有足够支付考试费的金额。
(七)为保证报名缴费顺利进行,建议报考人员使用360安全浏览器的极速模式进行缴费操作。网上支付费用完毕,但未返回交费成功确认信息,请先查询交费结果,同时查询银行卡余额。如未扣款,可重新进行网上支付;如已扣款,请于次日再次上网查询交费结果,如还显示未缴费请在当日内(上午9:00-11:30、下午13:30-16:30)打印出网上银行电子回单到天津市人才考评中心(河西区黑牛城道40号)查询,否则不能参加考试。为确保银行卡及个人信息安全,请尽量不要到网吧等公共场所进行网上报名和缴费。
(八)需要票据的考生请缴费成功后及时在考试报名系统中查询缴款码并访问天津市财政局官网打印电子票据,进入网址后,选择“网上办事”按钮,在左上方“财政服务区”模块中选择“电子票据查验”,进入页面后选择“缴款码查验”,分别输入缴款码和考生姓名打印电子票据。
特别提示:因打印财政票据需采集考生工作单位信息,请考生在报名系统中准确填写“工作单位”栏目内容,缴费完成时,财政票据同步采集此项信息,无法修改财政票据上此项信息!
(九)报考人员注册手机号码如有变化,请及时登录全国专业技术人员资格考试报名服务平台,点击“注册维护”办理电话变更,如未及时变更,无法联系,后果由报考人员本人承担。报考人员同时须妥善保管好本人用户名及密码,如泄露给他人,导致个人信息外泄或不实、虚假承诺,相关后果由本人承担。
想了解更多考试咨询,请点击来学网进行查看!
