【基础知识】2020年初级会计职称《初级会计实务》常考内容:财产清查的方法

2020年04月21日 来源:来学网

2020年初级会计职称考试原定于5月9-17日举行,现财政部发文延迟考试时间,具体考试时间需等官方通知。还未准备好的考生可以趁着这段时间多刷题。为了更好的帮助考生打好基础,来学小编回归书本整理了2020年初级会计职称《初级会计实务》常考内容,希望对考生有所帮助。

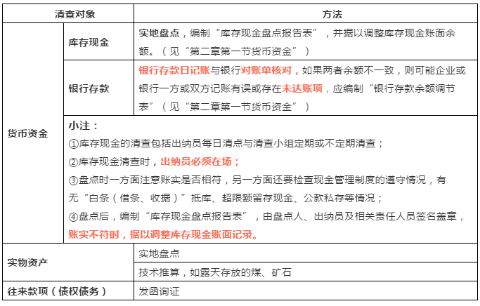
考点:财产清查的方法

 

来学网现已开通线上辅导课程,名师授课、专家答疑、更有定制科学复习计划!点击进入: 来学网

心之所往
来而学之

更多热门考试资讯,点击进入:来学网

在线视频学习,海量题库选择,点击进入:来学网

梅花香自苦寒来,学习是一个打磨自己的过程,希望小编整理的资料可以助你一臂之力。

点击进入>>>>来学网—未来因学而变

学习视频,在线题库、报考指南、成绩查询、行业热点等尽在来学网(点击进入)

最新资讯