2020年初级会计《经济法基础》教材章节重点知识:第三章第三节票据丧失补救措施
2020年04月03日 来源:来学网2020年初级会计职称考试原定于5月9-17日举行,现财政部发文延迟考试时间,具体考试时间需等官方通知。还未准备好的考生可以趁着这段时间多刷题。为了更好的帮助考生打好基础,来学小编回归书本整理了2020年《经济法基础》教材章节分解,希望对考生有所帮助。
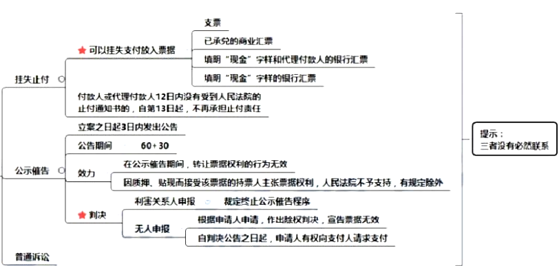
知识点:票据丧失补救措施

2020年初级会计职称考试原定于5月9-17日举行,现财政部发文延迟考试时间,具体考试时间需等官方通知。还未准备好的考生可以趁着这段时间多刷题。为了更好的帮助考生打好基础,来学小编回归书本整理了2020年《经济法基础》教材章节分解,希望对考生有所帮助。
知识点:票据丧失补救措施
