一级消防工程师是什么职业?证书优势有哪些?
2025年06月24日 来源:来学网一级消防工程师定义
一级消防工程师是指经考试取得相应级别《中华人民共和国一级注册消防工程师资格证书》,并依法注册后,从事消防安全技术咨询、消防安全评估、消防安全管理、消防安全技术培训、消防设施检测、火灾事故技术分析、消防设施维护、消防安全监测、消防安全检查等消防安全技术工作的专业技术人员。
一级消防工程师证书优势
1. 职业前景广:在消防技术服务机构、消防安全重点单位等,从事消防设施检测、维护、消防安全管理、消防安全评估等工作,就业面宽。
2. 岗位需求大:随着对消防安全重视度提升,社会单位对消防专业技术人才需求大增,市场缺口大,证书持有者易获工作机会。
3. 薪资待遇高:一级消防工程师薪资普遍较好,在一些大城市,年薪可达15万-30万元,有的更高。
4. 技能提升:考取证书可增强在火灾预防、扑救和应急管理等方面能力,提升个人竞争力。
5. 政策支持:部分地区对一级消防工程师给予政策支持,如技能补贴、落户积分等。
6. 社会认可度高:证书代表专业能力和知识水平,受社会认可和尊重,对个人职业声誉和形象有积极影响。
7. 证书可执业:该证书是担任消防技术负责人、项目负责人等关键岗位必要条件,能独立开展消防技术服务和管理工作。
一级消防工程师报考条件
2025年一级消防工程师报考条件可参考2024年,具体如下:
1. 基本条件:凡中华人民共和国公民,遵守国家法律、法规,恪守职业道德。
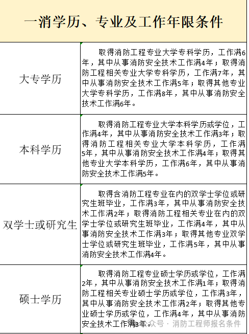
2. 学历、专业及工作年限条件
3. 免考条件:符合报名条件,并具备下列一项条件的,可免试《消防安全技术实务》科目,只参加《消防安全技术综合能力》和《消防安全案例分析》2个科目的考试。2011年12月31日前,评聘高级工程师技术职务的;通过全国统一考试取得一级注册建筑师资格证书,或者勘察设计各专业注册工程师资格证书的。
