考完初级会计后,可以转中级会计吗?
2025年06月03日 来源:来学网备考不止步,考证再提升!初级考试结束后,不少学员会借助初级考试的知识基础继续转战中级。
那么,考完初级可以直接考中级吗?
01
首先,时间上非常合适:
2025年初级会计考试时间为:5月17日-20日,中级会计考试时间为:9月6日-8日,两者考试时间有间隔,如果想要一年双证,也不是没可能。
02
其次,来看一下中级会计的报考条件:
初级考完后可以考中级,但是中级对考生的学历和工作年限有要求。
初级报考中级,其实只要满足工作年限这一条件就可以报名参加了,其他要求基本上是人人具备的。
只要考生没有违法犯罪的不良记录即可。但根据想要报考中级人员的学历,所要求的工作年限也是不一样的。
根据2025年中级会计报名相关文件可以得到以下信息:
1)计算截止日期为2025年12月31日前;
2)参加中级资格考试工作年限为取得规定学历前后从事会计工作时间的总和;
3)在校生利用业余时间勤工助学不视为正式从事会计工作,相应时间不计入会计工作年限。
简单地说就是“学历+工作”,学历越高,工作年限要求越低,具体如下:
|
学历 |
工作年限要求 |
|
大学专科学历 |
从事会计工作满5年 |
|
大学本科学历或学士学位 |
从事会计工作满4年 |
|
第二学士学位或研究生毕业 |
从事会计工作满2年 |
|
硕士学位 |
从事会计工作满1年 |
|
博士学位/取得经济、统计、审计专业技术中级资格 |
没有工作年限要求 |
|
|
|
工作年限证明:
工作年限一般需要考生填写考生信息表并到所在单位人事部门进行审核盖章,然后根据要求进行考前或考后审核。
注:不同地区对工作年限证明所需要提供的资料也各不相同,考生应以当地具体政策为准。
此外,报考人员需确保信息正确性、真实性,如有造假将被取消中级会计师考试资格,严重者会被禁考。
报名&考试地点:
符合报名条件的在职在岗人员按属地化原则在其工作单位所在地报名;
符合报名条件的在校学生,在其学籍所在地报名;
符合报名条件的其他人员,在其户籍所在地或居住地报名。
符合报名条件的香港、澳门和台湾居民,按照就近方便原则在内地报名。
有工作单位的,在其工作单位所在地报名;为在校学生的,在其学籍所在地报名。
所有报名参加考试人员,均在其报名所在地参加考试。
03
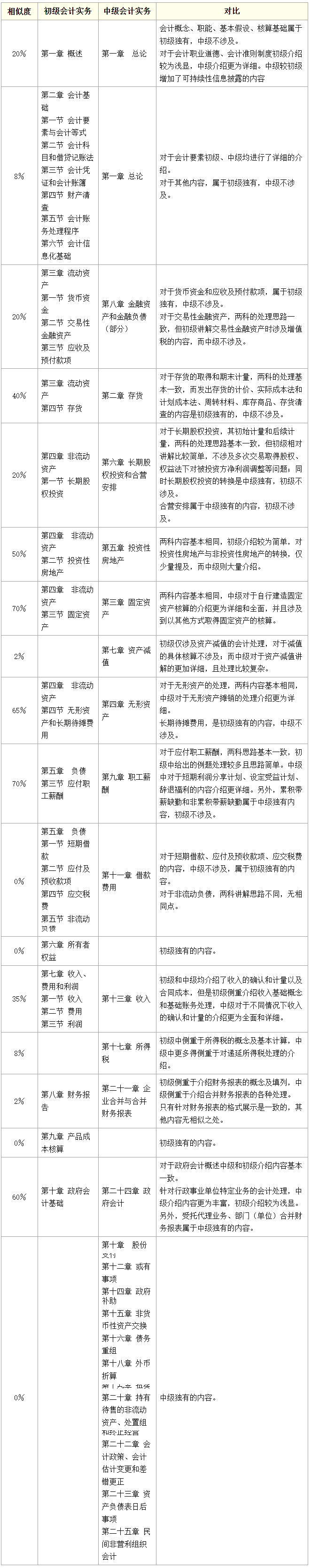
最后,初级会计考试科目与中级会计考试科目有一定的关联
初级考生借助科目的关联度,提高备考效率。初级VS中级科目相似度对比如下,
想要转战中级的考生们,2025年中级报名时间为6月12日-7月2日,千万别错过!
